Каталог
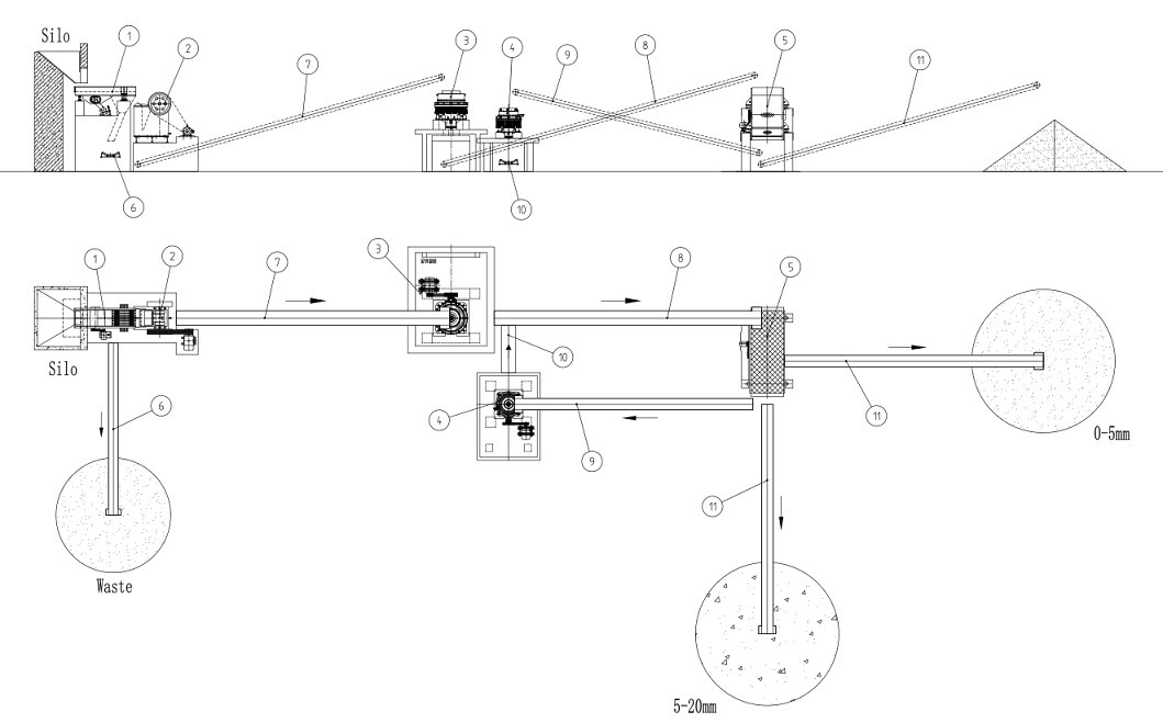
Дробильно-сортировочный комплекс ZGW-150
- Вибрационный питатель GZD1100x4200
- Щековая дробилка PE750x1060
- Конусная дробилка CZS51
- Конусная дробилка CZS36
- Виброгрохот 2YZS2160
- Ленточный конвейер B650x12m
- Ленточный конвейер B1000x22m
- Ленточный конвейер B1000x22m
- Ленточный конвейер B800x18m
- Ленточный конвейер B800x7m
- Ленточный конвейер B800x20m
- Шкаф управления
Вибрационный питатель
| Модель | GZD1100x4200 |
| Размер лотка (мм) | 1100 x 4200 |
| Максимальный размер подачи (мм) | 650 |
| Производительность (т/ч) | 140-320 |
| Мощность (кВт) | 15 |
| Габаритные размеры (мм) | 4300 x 2050 x 1660 |
| Вес (кг) | 4850 |
Щековая дробилка
| Модель | PE750x1060 |
| Размер загрузочного отверстия (мм) | 750 x 1060 |
| Максимальный размер подачи (мм) | 630 |
| Регулируемый диапазон выхода (мм) | 80-150 |
| Производительность (т/ч) | 110-250 |
| Мощность двигателя (кВт) | 90 |
| Габаритные размеры (мм) | 2655 x 2302 x 3110 |
| Вес (кг) | 29 000 |
Конусная дробилка
| Модель | CZS51B |
| Тип камеры | Грубый |
| Максимальный размер подачи (мм) | 205 |
| Регулируемый размер выхода (мм) | 19-51 |
| Производительность (т/ч) | 172-349 |
| Мощность двигателя (кВт) | 160 |
| Габаритные размеры (мм) | 2958 x 2354 x 3156 |
| Вес (кг) | 26 500 |
Конусная дробилка
| Модель | CZS36B |
| Тип камеры | Тонкий |
| Максимальный размер подачи (мм) | 85 |
| Регулируемый размер выхода (мм) | 9-22 |
| Производительность (т/ч) | 45-91 |
| Мощность двигателя (кВт) | 75 |
| Габаритные размеры (мм) | 2656 x 1746 x 2410 |
| Вес (кг) | 14 500 |
Вибрационный грохот
| Модель | 2YZS2160 |
| Размер сита (мм) | 6000 x 2100 |
| Количество дек | 2 |
| Размер отверстий сита (мм) | 3-100 |
| Максимальный размер подачи (мм) | 400 |
| Производительность (т/ч) | 80-500 |
| Мощность (кВт) | 22 |
| Габаритные размеры (мм) | 7010 x 2980 x 1380 |
| Вес (кг) | 8480 |
Ленточные конвейеры
| Скорость транспортировки (м/с) | 1,25-2 |
| Производительность (т/ч) | 120-320 |
Шефмонтажные и пусконаладочные работы
При поставке данного оборудования возможен шеф-монтаж нашими инженерами.
Шефмонтажные работы являются одним из важных этапов при создании нового производства, позволяя правильно ввести в эксплуатацию оборудование, сохранив его работоспособность и надежность, исключить сбои и брак во время эксплуатации.
Этапы шефмонтажных работ
0
Осмотр производственной площадки
1
Монтаж оборудование на постоянное место
2
Проверка работоспособности всех узлов и агрегатов
3
Настройка оборудования
4
Изготовление пробной партии продукции
5
Инструктаж и практическое обучение персонала
6
Передача оборудования в производственный цикл
Запчасти для дробильно-сортировочных комплексов
Программа по обеспечению запасными частями и расходными материалами позволяет обслуживать клиентов на высоком уровне. Постоянное изучение потребностей наших заказчиков дает возможность прогнозировать потребности клиентов и вовремя пополнять складские запасы наиболее востребованным ассортиментом. А в случае отсутствия необходимой запчасти на нашем складе ее всегда можно заказать на заводе-производителе.
Доставка
Доставка осуществляется во все города РФ и стран ЕврАзЭС. Мы организуем доставку любым удобным видом транспорта.
Перед передачей в перевозку все грузы проходят проверку на складе и составляется фотоотчет.
На все грузы наносится маркировка.
Собственный парк автотранспорта.
Собственный парк контейнеров.
Наши партнеры по доставке
Лизинг
Лизинг - это финансовый инструмент, позволяющий предприятию получить в пользование технику или оборудование, не отвлекая денежных средств из оборота компании.
Получив вашу заявку на лизинг, мы отправим ее на рассмотрение всем лизинговым компаниям, с которыми мы сотрудничаем. Вам останется лишь выбрать наиболее подходящее предложение.